Creating Multimedia
Process of Creating Multimedia Product
Purpose for Project
The purpose in making this video tutorial is so that students can access learning materials at home. The reason I made this video instead of finding another video online and giving that to my students is that I like to be in charge of their learning. I believe them being able to learn from me at home is important because they will be more comfortable with my teaching style and I will be able to link what we are talking about in the video with what has been going on in class. The video fits the theme of the website since the website is a resource for students to come and get help with math concepts and to understand more about my course.
Target Audience
The target audience are students who were absent for the lesson or who need some extra help at home with working with negative exponents. These are students who are eighth or ninth-grade students in my Intermediate II class.
Software
The software that was in used in order to film this video included QuickTime Player and Promethean Activinspire. I used the screen record function from QuickTime to film what I was doing on my Promethean Board. I used the Activinspire software to create slides that I could flip through whilst filming, and also so I could write on the board in real time as I filmed. This was a great option because it allowed me to show students exactly how to work with a problem without having to type out every part of the equation and work. QuickTime Player was already download on my computer and was very easy to use. Since I already had the Promethean Board hooked up to my computer it was very simple and effective to use a combination or a screen recording and the Promethean Board.
Process of Creation
The first part of the technology that I had to set up was the slides. I went into the Activinspire software and create a new flipbook. I then changed the background to look like a chalkboard by copy and pasting an image. I then used the text function to write each of my slides and example problems. After I was all set to film I simply opened up QuickTime Player and went to the file > new screen recording. After checking to make sure the microphone was working I hit the record button. I then presented the material that I had come up with in my flowchart and walked students through how to work with negative exponents. I was able to flip through my slides until I was done with what I had planned to talk about and then clicked to stop the recording. After that was finished I saved the video, went on to YouTube and uploaded it.
Conceptual Framework
Framework

Discussion on Framework
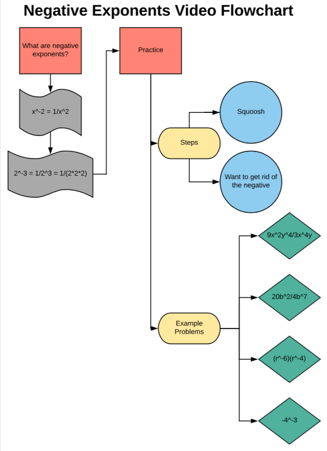
I used a flowchart to align my thoughts before making the video. Starting with a flowchart made it so that I wasn’t lost in the technology when trying to come up with the content of my video. This made it so I could think through what I wanted the video to accomplish but also to make sure that the video would flow. I was able to come up with good examples that showed a variety of different scenarios when dealing with negative exponents. This allowed, when the time came, to quickly make the slides in the Activinspire flipchart and then when I was actually filming I knew exactly where I needed to guide my words and thoughts instead of having to restart and edited different takes.
References
None.